肝骨营养不良(HOD)是一种代谢性骨病,常与慢性肝病相关,以骨流失和骨质疏松为特征。全世界约有8.44亿人口,近75%有HOD,患有骨质减少或骨质疏松症。2022年3月1日,南京大学医学院蒋青教授研究团队与南京医科大学附属逸夫医院薛斌教授团队、南京医科大学李朝军教授团队、中科院深圳先进院陈棣教授团队合作(陆克博士与石天舒博士为本文共同第一作者)在Cell Metabolism上发表了文章Defects in a liver-bone axis contribute to hepatic osteodystrophy disease progression,发现在HOD的发病机制中发现了一个新的肝-骨轴,涉及肝脏PP2Acα的上调,导致肝因子卵磷脂-胆固醇酰基转移酶(LCAT)的表达减少,以及胆固醇从骨到肝脏的逆向转运缺陷。(DOI://doi.org/10.1016/j.cmet.2022.02.006)

通过对临床样本的进行比对分析发现,肝脏PP2Acα的上调与HOD的程度相关。通过对HOD模型小鼠进行研究分析发现,HOD小鼠肝脏PP2Acα表达与人类临床数据趋势一致(Fig.1)。

Fig. 1 肝脏PP2Acα的上调与HOD的严重程度相关
肝特异性PP2Acα缺失可改善HOD小鼠的骨质疏松
肝细胞特异性PP2Acα缺失对CCl4诱导的骨流失具有高度抗性,PP2Acα条敲鼠与Cre对照鼠相比,骨形成维持正常,骨吸收具有明显抗性(Fig.2)。

Fig.2 肝脏特异性PP2Acα缺失可改善HOD小鼠的骨丢失
肝特异性PP2Acα缺失可使LCAT表达增加,减轻HOD症状
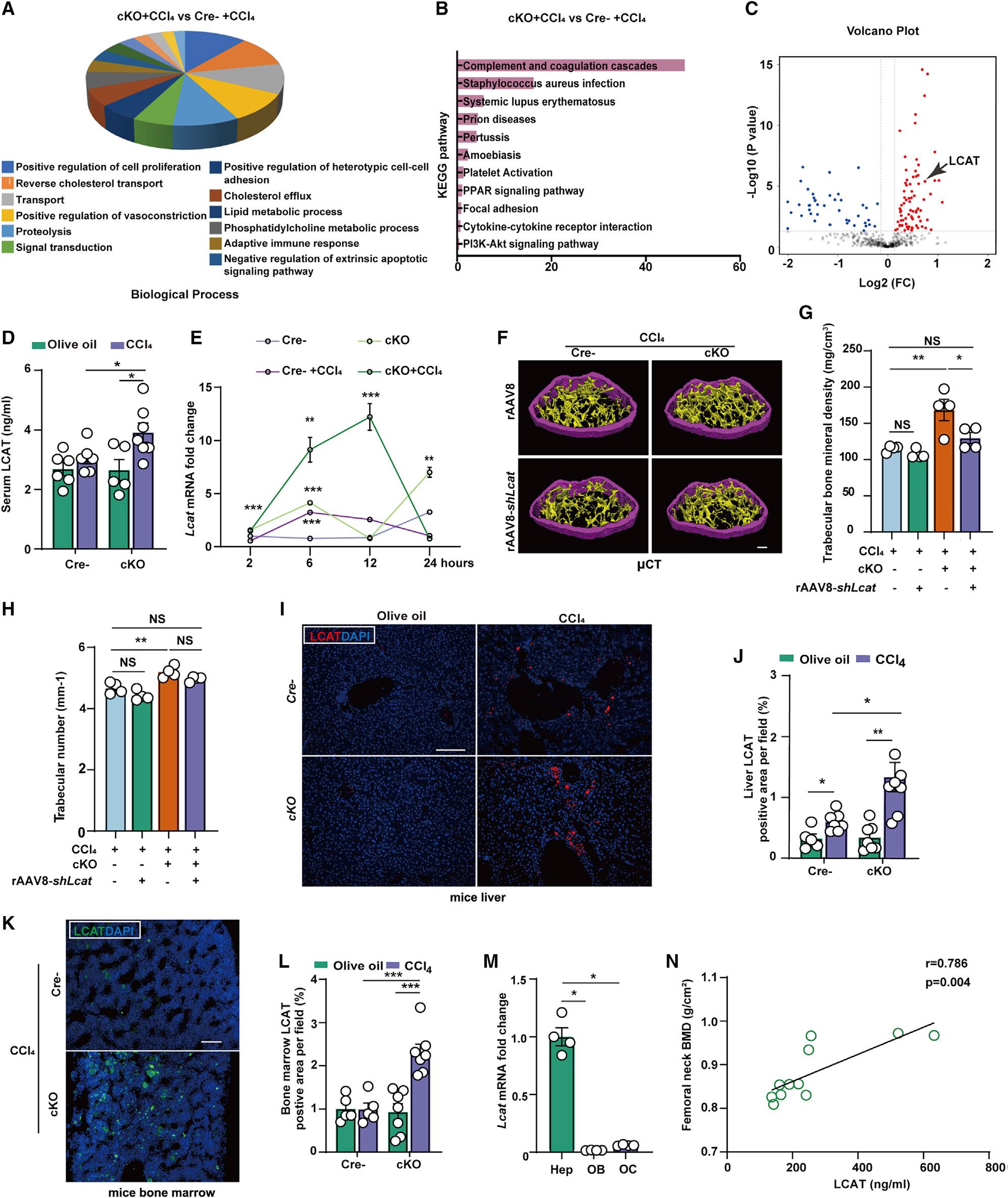
经过对动物样本的比对分析发现122个差异蛋白,涵盖细胞增殖、胆固醇运输、胆固醇外排和脂质代谢相关蛋白,基于差异表达模式,筛选出4个基因,同时满足:参与肝损伤期间分泌的肝特异性蛋白、参与脂质代谢和骨稳态及潜在翻译的价值的蛋白,其中LCAT表达在PP2Acα条敲鼠与对照小鼠间具有明显差异。为进一步确定LCAT是否可以预防骨流失,通过利用rAAV8-shLcat干扰Lcat在CCl4诱导的PP2Acα条敲小鼠肝脏的表达,发现小鼠的骨流失水平与对照小鼠几乎一致,没有明显差异,因此PP2Acα条敲小鼠的LCAT上调有助于缓解骨流失。PP2Acα 条敲肝脏组织中LCAT表达增加,并且骨髓中LCAT表达也有增加。由于肝脏中的LCAT表达明显比成骨细胞和破骨细胞高,所以骨髓中增加的LCAT是由肝脏运输而来。通过对临床HOD患者的血清进行分析,发现LCAT水平与骨密度成正相关(Fig.3)。

Fig.3 PP2Acα缺失诱导的肝源性LCAT可改善HOD
PP2Acα通过去磷酸化转录因子USF1调控LCAT的表达
通过分析,USF1作为候选基因,进一步确定其在肝细胞中对Lcat调控的转录活性,抑制USF1显著提高了Lcat mRNA水平,免疫共沉淀实验发现PP2Acα与USF1直接相互作用,PP2Acα参与修饰USF1蛋白的去磷酸化。荧光素酶试验发现USF1中Thr153突变完全消除了siPP2Acα对Lcat转录激活的影响(Fig.4)。

Fig.4 PP2Acα通过去磷酸化转录因子USF1调控LCAT的表达
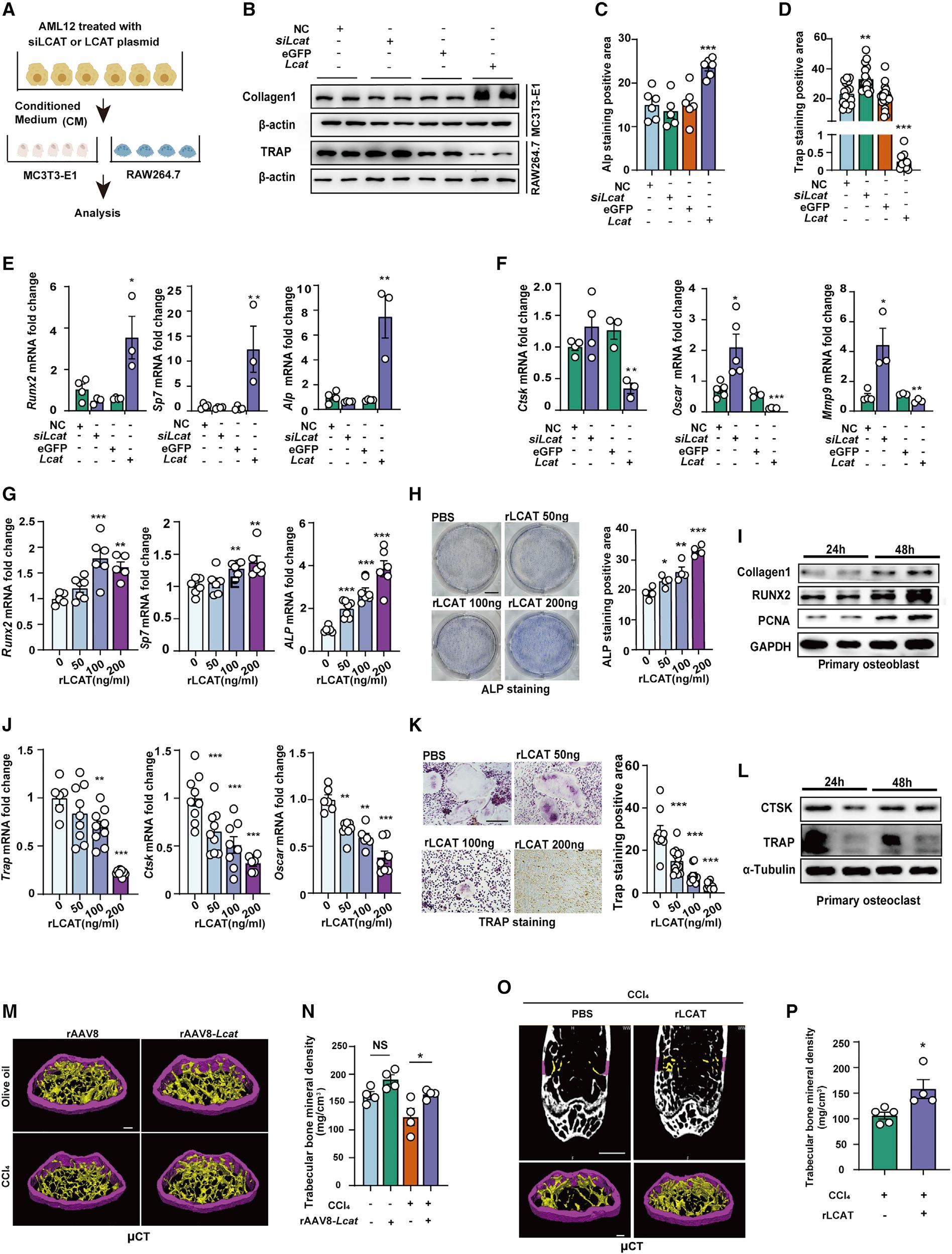
LCAT通过增加Runx2、Sp7、Col1a2和Ocn的表达,促进成骨细胞的分化,LCAT抑制破骨细胞中Trap、Ctsk和Oscar的表达,抑制破骨细胞的形成,从而表明LCAT可能调节成骨细胞的增殖。通过给HOD小鼠注射AAV8-Lcat,小鼠骨量显著上调,rLCAT结果与AAV8-Lcat结果一致(Fig.5)。

Fig.5 肝源性LCAT通过平衡骨稳态改善HOD
LCAT维持适当的细胞内胆固醇水平,以缓解成骨细胞和破骨细胞的缺陷
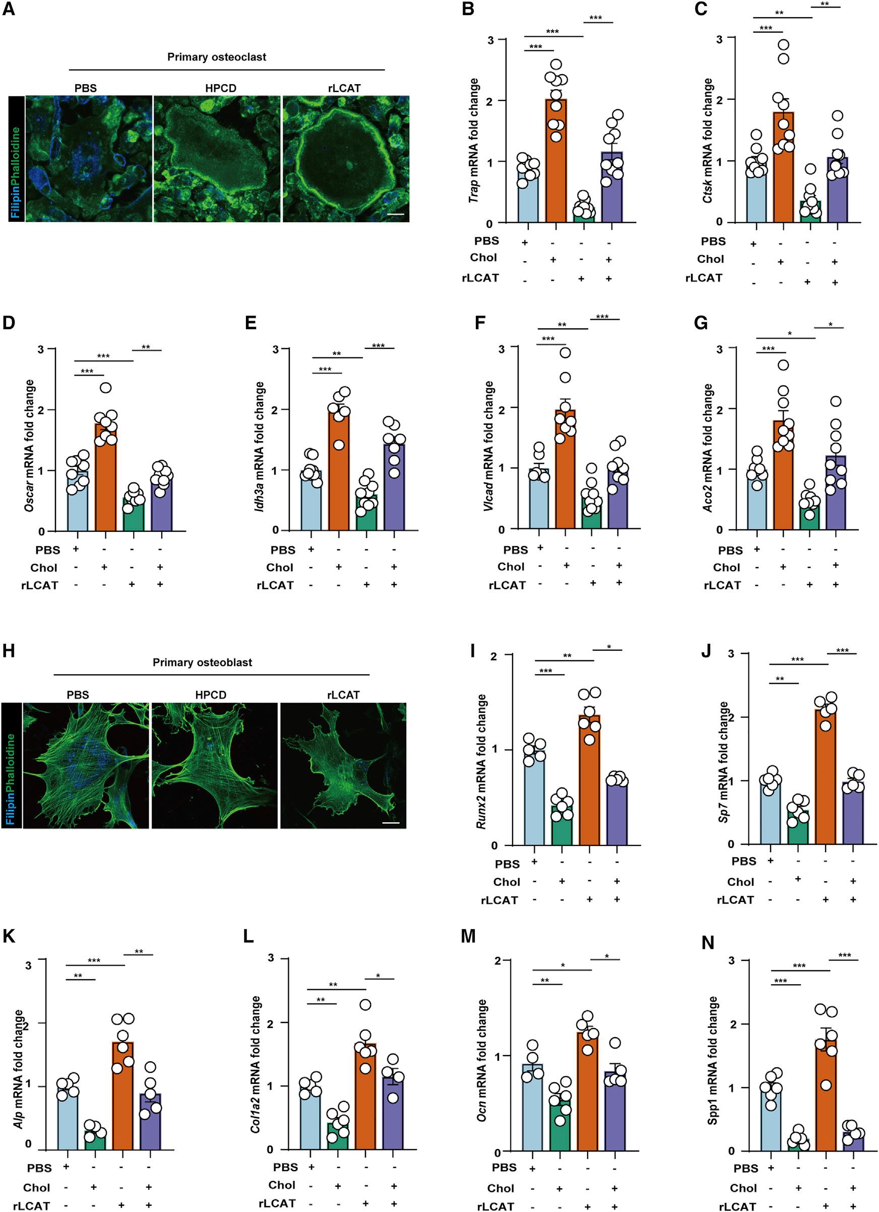
研究发现胆固醇位于小鼠原代破骨细胞的细胞质中,rLCAT可以降低细胞内胆固醇水平,且与HPCD作用结果相似。添加rLCAT可以抑制破骨细胞的形成及成骨细胞的分化,胆固醇治疗后可逆转rLCAT对破骨细胞及成骨细胞的抑制作用。因此,胆固醇是LCAT诱导骨形成的原因(Fig.6)。

Fig.6 LCAT维持正常的细胞内胆固醇水平,缓解骨组织代谢紊乱
LCAT通过促进胆固醇逆向运输,有助于肝损伤HOD恢复
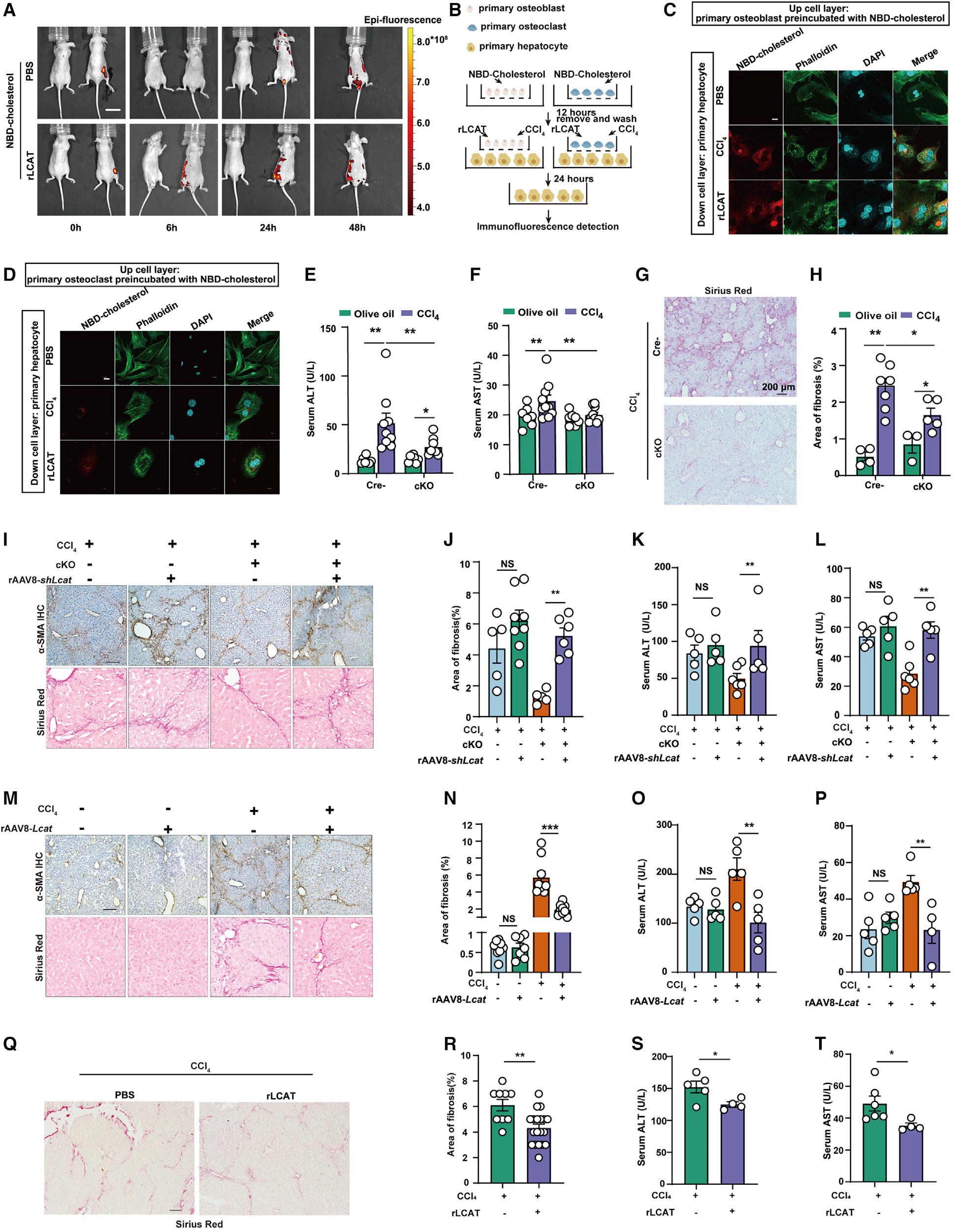
通过对骨骼到肝脏的反向胆固醇运输进行研究,发现rLCAT与PBS对照组相比较,rLCAT治疗48h后,NBD-胆固醇在肝脏中积累。通过体外原代肝细胞与原代成骨细胞或破骨细胞共培养,rLCAT治疗组肝细胞检测到NBD-胆固醇荧光。PP2Acα缺乏可以改善HOD小鼠肝功能,通过rAAV8-shLcat抑制LCAT的表达,从而阻碍肝脏功能的恢复。因此,LCAT可以减轻CCl4诱导的小鼠肝脏损伤。通过注射rAAV8-Lcat或rLCAT,在CCl4诱导损伤的HOD小鼠中过表达LCAT,可以恢复小鼠的肝功能(Fig.7)。

Fig.7 LCAT通过促进逆向胆固醇转运,促进HOD的肝脏恢复
肝脏PP2Acα或血清LCAT水平可作为有用的生物标志物,以确定HOD的存在、严重程度或进展;另外肝脏PP2Acα或血清LCAT水平还可以作为一个治疗靶点,以改善HOD进展中的肝损伤和骨流失。
● k8凯发(中国)天生赢家·一触即发
有幸提供研究中使用的AAV8-Lcat及AAV8-shLcat的包装服务。